Skip to content
Menu
Start
Schemat certyfikacji
IBA Official Cocktail
Oferta kursu
Test egzamin
Lista akredytacji
Formularz zgłoszeniowy
Regulamin
Kontakt
Close Menu
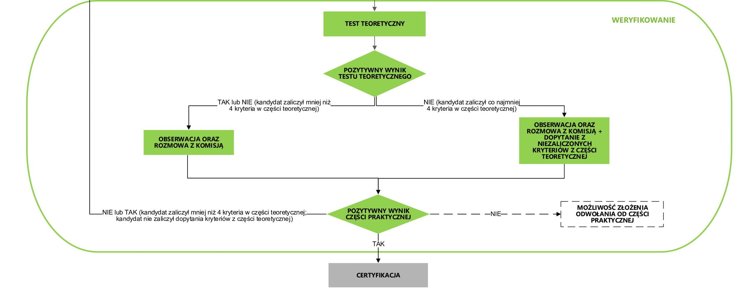
SCHEMAT WALIDACJI DLA KWALIFIKACJI
Serwis napojów mieszanych i alkoholi
1. Identyfikowanie
2. Sprawy administracyjne
3. Weryfikowanie
1. Identyfikowanie
2. Sprawy administracyjne
3. Weryfikowanie